API 예외 처리는 어떻게 해야할까?
HTML 페이지의 경우 앞선 게시글에서 설명했듯이, 오류 페이지를 만들고 이를 사용자에게 보여주기만 하면 되었다.
2023.12.29 - [Spring] - Spring(스프링) - 서블릿 예외 처리 및 오류 페이지(필터, 인터셉터)
Spring(스프링) - 서블릿 예외 처리 및 오류 페이지(필터, 인터셉터)
Servlet 예외 처리 스프링이 아닌 순수 서블릿 컨테이너는 예외를 어떻게 처리하는지 알아보자. 서블릿은 다음 2가지 방식으로 예외 처리를 지원한다. Exception (예외) response.sendError(HTTP 상태 코드,
junhyuk-develop.tistory.com
그런데 API의 경우에는 생각할 내용이 더 많다. 오류 페이지는 단순히 고객에게 오류 화면을 보여주고 끝이지만, API는 각 오류 상황에 맞는 오류 응답 스펙을 정하고, JSON으로 데이터를 내려주어야 한다.
지금부터 API의 경우 어떻게 예외 처리를 하면 좋은지 알아보자
API 예외 처리 - 스프링 부트 기본 오류 처리
ApiExceptionController - API 예외 컨트롤러
@Slf4j
@RestController
public class ApiExceptionController {
@GetMapping("/api/members/{id}")
public MemberDto getMember(@PathVariable("id") String id) {
if (id.equals("ex")) {
throw new RuntimeException("잘못된 사용자");
}
return new MemberDto(id, "hello " + id);
}
@Data
@AllArgsConstructor
static class MemberDto {
private String memberId;
private String name;
}
}
예외 테스트를 위해 단순 회원 조회 기능을 만들었다.
Postman 으로 HTTP Header에 Accept 를 application/json 으로 설정하고,
http://localhost:8080/api/members/spring 로 요청을 보내었다.
{
"memberId": "spring",
"name": "hello spring"
}
위와 같이 정상 호출되는 것을 확인할 수 있다.
그러면, spring자리에 ex를 넣어서 예외 발생 호출을 해보자.
http://localhost:8080/api/members/ex

오류가 발생하면 우리가 미리 만들어둔 오류 페이지 HTML이 반환된다.
이것은 기대하는 바가 아니다.
클라이언트는 정상 요청이든, 오류 요청이든 JSON을 반환하려면 어떻게 할까?
API 예외 처리도 스프링 부트가 제공하는 기본 오류 방식을 사용할 수 있다.
스프링 부트가 제공하는 BasicErrorController의 코드를 살펴보자.
@RequestMapping(produces = MediaType.TEXT_HTML_VALUE)
public ModelAndView errorHtml(HttpServletRequest request, HttpServletResponse
response) {}
@RequestMapping
public ResponseEntity<Map<String, Object>> error(HttpServletRequest request) {}
/error 동일한 경로를 처리하는 errorHtml() , error() 두 메서드를 확인할 수 있다.
- errorHtml() : produces = MediaType.TEXT_HTML_VALUE : 클라이언트 요청의 Accept 해더 값이 text/html 인 경우에는 errorHtml() 을 호출해서 view를 제공한다.
- error() : 그외 경우에 호출되고 ResponseEntity 로 HTTP Body에 JSON 데이터를 반환한다.
스프링 부트가 제공하는 BasicErrorController 는 HTML 페이지를 제공하는 경우에는 매우 편리하다.
그런데 API 오류 처리는 다른 차원의 이야기이다. API 마다, 각각의 컨트롤러나 예외마 다 서로 다른 응답 결과를 출력해야 할 수도 있다.
그렇다면 복잡한 API 오류는 어떻게 처리해야하는지 지금부터 하나씩 알아보자.
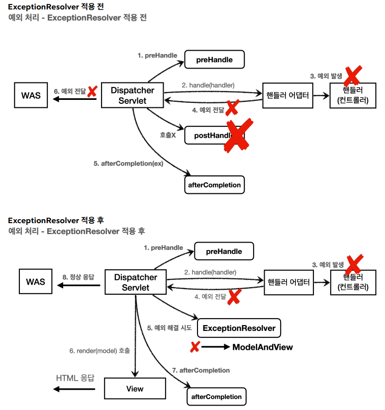
HandlerExceptionResolver
목표 :
예외가 발생해서 서블릿을 넘어 WAS까지 예외가 전달되면 HTTP 상태코드가 500으로 처리된다.
발생하는 예외에 따라 400, 404 등등 다른 상태코드로 처리하고,
오류 메시지, 형식 등을 API마다 다르게 처리
예를 들어서 IllegalArgumentException 을 처리하지 못해서 컨트롤러 밖으로 넘어가는 일이 발생하면 HTTP 상태코드를 400으로 처리하고 싶다. 어떻게 해야할까? ( 원래는 상태 코드가 500으로 나옴 )
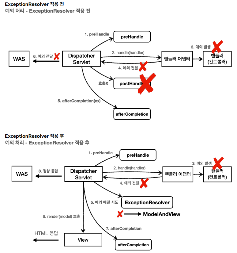
스프링 MVC는 컨트롤러(핸들러) 밖으로 예외가 던져진 경우 예외를 해결하고, 동작을 새로 정의할 수 있는 방법을 제공한다.
컨트롤러 밖으로 던져진 예외를 해결하고, 동작 방식을 변경하고 싶으면 HandlerExceptionResolver 를 사용하면 된다.
( 줄여서 ExceptionResolver 라 한다. )

ExceptionResolver 로 예외를 해결해도 postHandle() 은 호출되지 않는다.
public interface HandlerExceptionResolver {
ModelAndView resolveException(
HttpServletRequest request, HttpServletResponse response, Object handler, Exception ex);
}
ExceptionResolver 가 ModelAndView 를 반환하는 이유는 마치 try, catch를 하듯이, Exception 을 처리해서 정상 흐름 처럼 변경하는 것이 목적이다. 이름 그대로 Exception 을 Resolver(해결)하는 것이 목적
반환 값에 따른 동작 방식
HandlerExceptionResolver 의 반환 값에 따른 DispatcherServlet 의 동작 방식은 다음과 같다.
- 빈 ModelAndView: new ModelAndView() 처럼 빈 ModelAndView 를 반환하면 뷰를 렌더링 하지 않고, 정상 흐름으로 서블릿이 리턴
- ModelAndView 지정: ModelAndView 에 View , Model 등의 정보를 지정해서 반환하면 뷰를 렌더링
- null: null 을 반환하면, 다음 ExceptionResolver 를 찾아서 실행한다. 만약 처리할 수 있는 ExceptionResolver 가 없으면 예외 처리가 안되고, 기존에 발생한 예외를 서블릿 밖으로 던짐
ExceptionResolver 활용
- 예외 상태 코드 변환
- 예외를 response.sendError(xxx) 호출로 변경해서 서블릿에서 상태 코드에 따른 오류를 처리하도록 위임
- 이후 WAS는 서블릿 오류 페이지를 찾아서 내부 호출, 예를 들어서 스프링 부트가 기본으로 설정한 / error 가 호출됨
- 뷰 템플릿 처리
- ModelAndView 에 값을 채워서 예외에 따른 새로운 오류 화면 뷰 렌더링 해서 고객에게 제공
- API 응답 처리
- response.getWriter().println("hello"); 처럼 HTTP 응답 바디에 직접 데이터를 넣어주는 것도 가능하다. 여기에 JSON 으로 응답하면 API 응답 처리를 할 수 있다.
ex) MyHandlerExceptionResolver
@Slf4j
public class MyHandlerExceptionResolver implements HandlerExceptionResolver {
@Override
public ModelAndView resolveException(HttpServletRequest request,
HttpServletResponse response, Object handler, Exception ex) {
try {
if (ex instanceof IllegalArgumentException) {
log.info("IllegalArgumentException resolver to 400");
response.sendError(HttpServletResponse.SC_BAD_REQUEST, ex.getMessage());
return new ModelAndView();
}
} catch (IOException e) {
log.error("resolver ex", e);
}
return null;
}
}
이를 WebMvcConfigurer를 통해 등록해줘야 스프링에서 사용이 가능하다.
@Override
public void extendHandlerExceptionResolvers(List<HandlerExceptionResolver>
resolvers) {
resolvers.add(new MyHandlerExceptionResolver());
}
※참고 : configureHandlerExceptionResolvers(..) 를 사용하면 스프링이 기본으로 등록하는 ExceptionResolver 가 제거됨
ExceptionResolver
ExceptionResolver 를 사용하면 컨트롤러에서 예외가 발생해도 ExceptionResolver 에서 예외를 처리해버린다.
따라서 예외가 발생해도 서블릿 컨테이너까지 예외가 전달되지 않고, 스프링 MVC에서 예외 처리는 끝이 난다.
결과적으로 WAS 입장에서는 정상 처리가 된 것이다.
이렇게 예외를 이곳에서 모두 처리할 수 있다는 것이 핵심이다. 서블릿 컨테이너까지 예외가 올라가면 복잡하고 지저분하게 추가 프로세스가 실행된다.
반면에 ExceptionResolver 를 사용하면 예외처리가 상당히 깔끔해진다.
그런데 직접 ExceptionResolver 를 구현하려고 하니 상당히 복잡하다.
지금부터 스프링이 제공하는 ExceptionResolver 들을 알아보자.
스프링이 제공하는 ExceptionResolver
HandlerExceptionResolverComposite 에 다음 순서로 등록되어 있다. ( 위에서부터 우선 순위가 높음 )
- ExceptionHandlerExceptionResolver → @ExceptionHandler를 처리. API 예외 처리는 대부분 이 기능으로 해결
- ResponseStatusExceptionResolver →HTTP 상태 코드를 지정해줌
- DefaultHandlerExceptionResolver → 스프링 내부 기본 예외를 처리
제일 중요한 ExceptionHandlerExceptionResolver는 마지막에 다루겠다.
ResponseStatusExceptionResolver
ResponseStatusExceptionResolver 는 예외에 따라서 HTTP 상태 코드를 지정해주는 역할
다음 두 가지 경우를 처리한다.
- @ResponseStatus 가 달려있는 예외
- ResponseStatusException 예외
@ResponseStatus 예시 코드
@ResponseStatus(code = HttpStatus.BAD_REQUEST, reason = "잘못된 요청 오류")
public class BadRequestException extends RuntimeException {
}
→ BadRequestException 예외가 컨트롤러 밖으로 넘어가면 ResponseStatusExceptionResolver 예외가 해당 애노테이션을 확인해서 오류 코드를 HttpStatus.BAD_REQUEST (400)으로 변경하고, 메시지도 담는다.
ResponseStatusExceptionResolver 코드를 확인해보면 response.sendError(statusCode, resolvedReason) 를 호출해서, WAS에서 다시 오류 페이지( /error )를 내부 요청하는 방식이다.
물론 메세지를 담을 수 있는 reason 을 MessageSource 에서 찾는 기능도 제공한다.
messages.properties에 아래와 같이 코드를 넣어보자.
error.bad=잘못된 요청 오류입니다. 메시지 사용
▶@ResponseStatus(code = HttpStatus.BAD_REQUEST, reason = "error.bad") 로 변경 가능하다.
ResponseStatusException
@ResponseStatus 는 개발자가 직접 변경할 수 없는 예외에는 적용할 수 없다.
(애노테이션을 직접 넣어야 하는데, 내가 코드를 수정할 수 없는 라이브러리의 예외 코드 같은 곳에는 적용할 수 없다.)
이때는 ResponseStatusException 예외를 사용하면 된다.
예시 코드 - ApiExceptionController
@GetMapping("/api/response-status-ex2")
public String responseStatusEx2() {
throw new ResponseStatusException(HttpStatus.NOT_FOUND, "error.bad",
new IllegalArgumentException());
}
이렇게 상태 코드, 메세지, 해당 예외 지정을 직접 하면서 조건에 따라 동적으로 변경이 가능하다.
DefaultHandlerExceptionResolver
DefaultHandlerExceptionResolver 는 스프링 내부에서 발생하는 스프링 예외를 해결한다.
대표적으로 파라미터 바인딩 시점에 타입이 맞지 않으면 내부에서 TypeMismatchException 이 발생하는데, 이 경우 예외가 발생했기 때문에 그냥 두면 서블릿 컨테이너까지 오류가 올라가고, 결과적으로 500 오류가 발생한다.
그러나, 파라미터 바인딩은 대부분 클라이언트가 HTTP 요청 정보를 잘못 호출해서 발생하는 문제이므로 상태 코드 400을 사용해야 한다.
DefaultHandlerExceptionResolver 는 이것을 500 오류가 아니라 HTTP 상태 코드 400 오류로 변경한다.
예시 코드 - ApiExceptionController
@GetMapping("/api/default-handler-ex")
public String defaultException(@RequestParam Integer data) {
return "ok";
}
Integer data 에 문자를 입력하면 내부에서 TypeMismatchException 이 발생한다.
그러면, 이론상 500 오류가 발생해야하지만, DefaultHandlerExceptionResolver가 이를 400 오류로 변경해준다.
정리
HandlerExceptionResolver 를 직접 사용하기는 복잡하다. API 오류 응답의 경우 response 에 직접 데이터를 넣어야 해서 매우 불편하고 번거롭다. ModelAndView 를 반환해야 하는 것도 API에는 잘 맞지 않는다.
스프링은 이 문제를 해결하기 위해 @ExceptionHandler 라는 매우 혁신적인 예외 처리 기능을 제공한다. 그것이 아직 소개하지 않은 ExceptionHandlerExceptionResolver 이다.
분량 조절을 위해 다음 게시글에 @ExceptionHandler 에 대해서 업로드하겠다.
'Spring' 카테고리의 다른 글
| Spring - 타입 컨버터 (Converter, ConversionService) (1) | 2024.01.02 |
|---|---|
| Spring - API 예외 처리 (ExceptionHandler, ControllerAdvice) (2) | 2024.01.01 |
| Spring(스프링) - 서블릿 예외 처리 및 오류 페이지(필터, 인터셉터) (1) | 2023.12.29 |
| Spring 검증 - Bean Validation (1) | 2023.12.21 |
| Spring 검증 - Validator (0) | 2023.12.19 |